Environmental Injury
Initial Assessment & Management
Hypothermia


Non-freezing cold injury

Freezing Cold Injury


Heat Illness

Bites and Stings



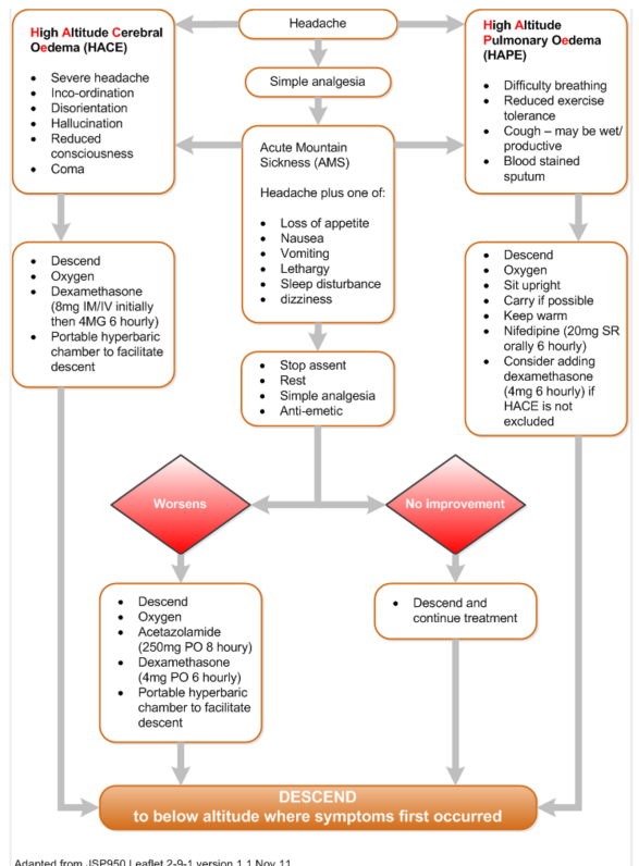
13F - Altitude Emergencies

Resource: JSP950 Lft 2-9-1 The Prevention and Treatment of Acute Mountain Sickness Last updated:
Nov 2011
Near Drowning

Beware concomitant injuries, especially spinal injuries. These may occur for
instance after aircraft crashes or parachuting incidents into water
• Maintain horizontal posture to avoid post-immersion cardiovascular collapse,
especially during rescue
• Sudden or frequent changes in posture may precipitate VF in the cold,
bradycardic patient
• Employ warming measures early. In practice it is very difficult to rewarm prehospital, but it is vital to prevent further heat loss
• Postural drainage of aspirated fluid does not improve oxygenation and may
further compromise the airway or the cervical spine
• Convey all patients to hospital unless submerged >3 hours
• Hospital admission for 24 hours is mandatory in near drowning
• Anecdotal reports of ‘secondary drowning’ reflect late manifestations of
pulmonary insufficiency
Resource: Drowning -2021 Resuscitation Guidelines
Initial rescue
- Undertake a dynamic risk assessment considering feasibility, chances of survival and risks to the rescuer:
- Submersion duration is the strongest predictor of outcome.
- Salinity has an inconsistent effect on outcome.
- Assess consciousness and breathing:
- If conscious and/or breathing normally, aim to prevent cardiac arrest.
- If unconscious and not breathing normally, start resuscitation.
Cardiac arrest prevention
- Airway:
- Ensure a patent airway.
- Treat life threatening hypoxia with 100% inspired oxygen until the arterial oxygen saturation or the partial pressure of arterial oxygen can be measured reliably.
- Once SpO2 can be measured reliably or arterial blood gas values are obtained, titrate the inspired oxygen to achieve an arterial oxygen saturation of 94-98% or arterial partial pressure of oxygen (PaO2) of 10 -13 kPa (75-100 mmHg).
- Breathing:
- Assess respiratory rate, accessory muscle use, ability to speak in full sentences, pulse oximetry, percussion and breath sounds; request chest x-ray.
- Consider non-invasive ventilation if respiratory distress and safe to do so.
- Consider invasive mechanical ventilation if respiratory distress and unsafe or unable to initiate non-invasive ventilation.
- Consider extracorporeal membrane oxygenation if poor response to invasive ventilation.
- Circulation:
- Assess heart rate and blood pressure; attach ECG.
- Obtain IV access.
- Consider IV fluids and / or vasoactive drugs to support the circulation.
- Disability:
- Assess using AVPU or GCS.
- Exposure:
- Measure core temperature.
- Initiate hypothermia algorithm if core temperature < 35°C.
Cardiac arrest management
- Start resuscitation as soon as safe and practical to do so. If trained and able this might include initiating ventilations whilst still in the water or providing ventilations and chest compressions on a boat.
- Start resuscitation by giving 5 rescue breaths / ventilations using 100% inspired oxygen if available.
- If the person remains unconscious, without normal breathing, start chest compressions.
- Alternate 30 chest compressions to 2 ventilations.
- Apply an AED if available and follow instructions.
- Intubate the trachea if able to do so safely.
- Consider ECPR in accordance with local protocols if initial resuscitation efforts


