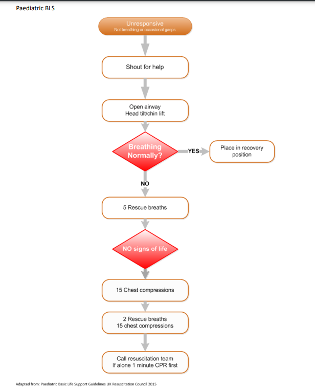
Paediatric Cardiac Arrest
Initial Assessment & Management


Paediatric choking

A healthy baby will be born blue, will have good tone, will cry within a few seconds of
delivery, will have a good heart rate (about 120-150 beats/min) and will rapidly become
pink during the first 90 seconds.
A less healthy baby will be blue at birth, will have less tone, may have a slower heart
rate (less than 100 beats/min) and may not establish breathing by 90-120 seconds.
An ill baby will be born pale and floppy, not breathing and with a slow or very slow heart
rate.
Airway
Place the infant on his back with the head in a neutral position where the neck is neither
flexed nor extended.
Breathing
If the infant is not breathing adequately aerate the lungs by giving 5 inflation breaths.
Aeration of the lungs is likely to require sustained application of pressures of about 30
cm H20 for 2-3 seconds. This is best performed by using a resuscitaire if available. Check
that the head and neck are in the neutral position, that your inflations are at the correct
pressure and applied for sufficient time and that the chest moves with each breath. If
the heart rate increases but the infant does not start breathing for himself, then
continue ventilations at a rate of 30-40 per minute until the infant starts to breathe on
his own. If the heart rate does not increase following inflation breaths, then the most
likely cause is that the lungs have not been inflated. Try checking the head position,
doing a jaw thrust or using a 2-person technique. If the heart rate remains low or absent
after 5 inflation breaths and a further 30 seconds of effective ventilation, then start
chest compressions.
Chest Compressions
Grip the chest in both hands in such a way that the two thumbs can press on the lower
third of the sternum, just below the imaginary line joining the nipples, with the fingers
over the spine at the back. Compress the chest quickly and firmly, reducing the anteroposterior diameter of the chest by about one third. The ratio of compressions to
inflations in newborn resuscitation is 3:1. This results in 90 compressions to 30 breaths/
min. Pulse rate is assessed every 30 seconds.
Drugs
Drugs should be delivered via an umbilical venous catheter or intraosseous.
Adrenaline: The recommended dose is 10 micrograms/kg (01.ml/kg of 1:10,000
solution). If this is not effective a dose of up to 30 micrograms /kg (0.3ml/kg of 1:10,000
solution) may be tried.
Sodium Bicarbonate: This is not recommended during brief resuscitation. If it is used
during prolonged arrest, it should only be given after adequate ventilation and chest
compressions are established. The dose for Sodium Bicarbonate is 1-2 mmol of
bicarbonate per kg (2-4ml/kg of 4.2% solution)
Glucose: The dose for glucose (10%) is 250mg/kg (2.5ml/kg) and should be considered if
there has been no response to other drugs delivered through a central venous catheter.
Stopping Resuscitation
In a newly born infant with no detectable cardiac activity and with cardiac activity which
remains undetectable for 10 minutes it is appropriate to consider stopping resuscitation.
Resource:https://www.resus.org.uk/sites/default/files/2021-05/Newborn%20Life%20Support%20Algorithm%202021.pdf